查看完整案例


收藏

下载
云上满庭x云满庭
项目名称 | MOTIN摩町设计
设计单位 | 姚思萌
全案设计 | 重庆市南岸区云满庭B区
项目地址 | 130㎡
项目面积 | 45W
项目投资 | 2019年
竣工时间 | 01
老房新宅大隐于世
本案项目为摩町设计的工作室,空间分为上下两层,单层均为60㎡+,共130㎡。
不是光鲜亮丽的写字楼,而是经过十几年润泽后的葱郁小区;不是临街商铺、艺术园区,而是气质古朴的人情烟火处。所有的设计都是为给生活更多想象,摩町就在这样一个充满生活气息的地方,大隐于市。
郁郁葱葱的老小区顶楼,南岸制高点。所望之处,皆是风景。
▲室内视野
空间整体设计与外部环境相结合,尽可能发挥视野开阔、采光好的优势。用干净的线条打造更丰富的空间感,古朴简单的软装做点缀,耐看不过时。
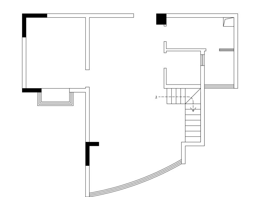
为了更符合办公需求且动静分离,楼梯被改到了全屋最不当道的地方,使其余空间更加完整。同时,在保证视觉整体性的基础上,利用楼梯下方空间做大量储物柜。
顶天立地的书架&多功能洽谈办公区
做设计,就要读万卷书,行万里路。
开放式厨房配合长岛台,形成厨房&餐区&临时办公等多功能区域。保持整洁的首要秘诀就是——所有物品统统入柜。
二楼为公卫、宠物房及临时休息区。两侧整面的玻璃隔断及柜门一体的设计,让空间更加开阔,视线得到延长。
在有趣的地方 做极致的设计
不求项目的数量,力求设计的质量。
为了让所有人都有更开阔的思路和丰富的灵感,我们努力
打造一个自由舒适的办公场所
。工作累了,不如
撸撸猫、rua rua狗
,去露台透透气,给小鱼赏点食...
▲部分优秀“员工”或者做个运动,舒展胫骨。乒乓球、悠悠球、剑玉、毽子、switch游戏机、K歌小巨蛋...
甚至可以开火下厨,用美食犒劳自己。
你可以做一切想做的事,在自由的空间,打破思维的禁锢。
拒绝任何无意义的加班熬夜,在每天空气最清新的早上,开始一天的工作。
向生命无限探索,给空间更多想象。
希望所有来到摩町的人,都能拥有明媚好心情,无拘无束享受生活当下。
户型图
▲原始平面图
▲改造后布置图
姚思萌
重庆建筑大学
重庆Motin摩町设计 创始人&设计总监
重庆市建筑室内设计联合会 理事
2020-2021A’ Design Award - A’ Design Award
2020 40UNDER40中国(重庆)设计杰出青年
2020 APDC亚太设计精英邀请赛·商业佳作奖
2020 她设计·年度优秀空间设计奖
2020 红棉中国设计·室内设计奖
2020 酷+创造营 2020年度先锋设计TOP300
2020 重庆居住样板间TOP50
2019 木兰奖设计实战赛商业组·十佳作品奖
2018 APDC亚太设计精英邀请赛·商业佳作奖
2018 金瓦奖年度商业空间·优秀作品奖
客服
消息
收藏
下载
最近
































