查看完整案例


收藏

下载
居儒雅之新墅享锦绣之年华设计师:凌国瑞【户型信息】:奥兰多小镇【装修风格】:现代新中式/新美式混搭【空间性质】:叠排【建筑面积】:420 平方【全案设计】:350 万【设计施工】:燊瑞装饰设计有限公司【设计老师】:凌国瑞【软装】:漫缔优家【摄影】:阿明【主要材质】:墙面材质:木质 (楸木混油),硅藻泥,水泥雕塑,Interceramic 瓷砖。地面材质:巴黎世家柔光砖,实木复合地热地板,意大利深浅灰理石。洁具:Grohe 德国高仪。【设计说明】:本案以现代混搭的设计风格(现代,新中式新美式)来体现业主对生活享受和态度。混搭并不是简单的把各种风格的元素放在一起,而是把它们有主有次有机的组合在一起,混搭得是否成功,关键看是否和谐。由于本案的地理环境优美,设计师采用了借景修饰的手法(从室内延伸到户外)大面积的固定中空隔音玻璃,让整个室内空间体现在自然环境中。
设计以追求自然原生态为设计精髓,灵感东方与西方传统造园艺术,以追求自然精神境界为最终目的,独创性地运用修饰来改变原有的环境。
平面原始结构示意
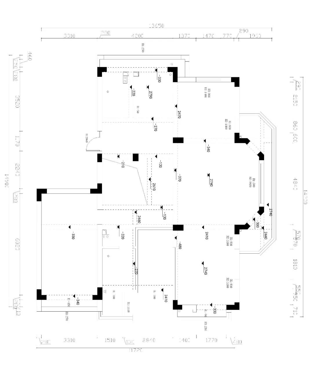
四楼原始结构图
四楼平面布置图
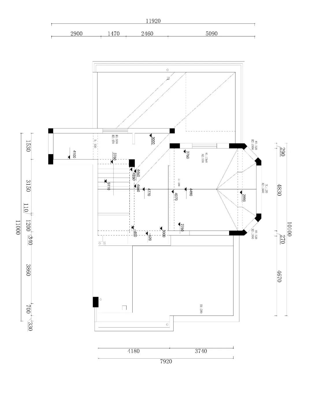
五楼原始结构图
五楼平面布置图
实景图
客厅过道
客厅,过道以暖灰色为主调性,深咖色与灰蓝,深蓝色进行色彩碰撞。电视背景墙上的新矿爵士白黑色纹理若隐若现,与沙发墙上的吴冠中老师之作的结合,增添了空间的艺术气息。黑色金属与爵士白的大理石体现了现代的质感。高光黑檀的家具结合玫瑰金质感造型,衬托出现代和中式之间的美感。
由于户外光线的十分充足和空间的通透性,地面的材质采用翡翠灰 45 度柔光砖,弱化光原的刺眼污染。整体空间材质:意大利深浅灰石材与深咖色木作~金属质感~浅米色硅藻泥~翡翠灰柔光砖~大面积玻璃材质的相结合体现空间的舒服度和通透性。深蓝色花格与浅蓝色的木框,以及餐厅视觉中的蓝色窗帘,不但过度和贯通过道与餐厅之间的空间,也让室内的绿植找到一个归属之地。
餐厅玄关厨房
餐厅,厨房中不同材质的运用和叠加,金属和大理石圆弧与圆餐桌呼应,圆中的大理石纹理似山水抽象画,体现了新中式元素的特点(大理石造型是原有的管道修饰)
洗衣房属于客厅与餐厅的延伸空间,补充生活空间属性。即便是生活洗衣空间,也不有失与自然环境的相结合 Interceramic 木纹砖的质感与顶面的防腐木的相呼应突显出生活品味和室内绿植的互动。
书房过道书房休息区
过道镂空深蓝色屏风与书房深蓝色移门,延伸至窗帘,整个空间深蓝色的贯穿,形成整个空间通透一体,木色与各个层次的金属色组合拼接,给人一种个性而不失优雅的感觉。整体氛围是舒适而沉稳,丰富的金属细节创造现代质感。
书柜的两边对称隐形门至休息区,在主人困乏的时候以便休息,充分体现生活的便携功能和整体的美观性。
过道 楼梯间
空间运用了现代风格与新中式元素相结合,整体色彩略显跳跃却不突兀,在楼梯中间可见顶上的实木格栅的直线与现代灯具直线的美感。
可见过道顶上的木梁与新中式灯具和客厅的新中式圈椅的空间呼应,玻璃栏杆不仅仅通透性,而且使整个空间材质融为一体,浅米色硅藻泥墙面上的现代抽象艺术画点缀,描述着业主对中国现代文化的喜爱。
影视厅
影视厅的空间不仅仅是业主娱乐空间,也是与花园露台的一个互动空间,大面积的固定隔音玻璃把外景借入室内空间 (玻璃门窗采用名欧 MO-815 德国 Ensinger 断桥多腔型材’玻璃采用的是 6mm+1.14PVB+6mm+20A(充氩气)+6LOW-E 三层低频隔音低辐射玻璃,隔音效果及保温效果是普通传统断桥窗门窗的 2 倍以上),消除隔音的顾虑。
地面材质 Interceramic 木纹瓷砖与翡翠灰 45 度柔光砖相结合,不仅降低了户外强烈的光源反射,也与顶面的木质吊顶相符相称。新中式鸟笼灯边柜,串搭新美式家具,墙面的金属线条和吸音硬包色彩,使整个空间不再束缚于传统新中式的千篇一律,充满了现代文化气息。
透过透明玻璃,琴声常伴读书人披帙横风榻,邀棋坐雨窗春。
花园露台
花园阳台空间是楼梯间和影视厅的一个延伸空间,也是一个即休闲又生活的空间。防腐木修饰了空调设备,与地面的 Interceramic 木纹瓷砖相结合,加强了自然的美感与质感。水泥雕塑修饰了雨水管,使空间的材质和外景整体呼应。
水泥雕塑修饰雨水管,创造一种返影入深林,复照青苔上的意境。
公共卫生间
由于过道比较狭窄,光线弱。卫生间做了一个干湿区分离,在干区墙体上开窗户借光,让干区扩展过道空间,显得宽敞,明亮些。翡翠灰 45 度柔光砖与 Interceramic 灰布纹砖的质感卫生间干湿区融为一体。
主卧▼
在主卧的设计上,要求空间通透,生活的便捷,简单而不简约。简约的中式花格加透明玻璃的隔断使整个空间视觉的开阔,又不失去功能的区分。整体混搭风格采用了简单的元素让,私密而又静谧的空间回归于自然。
进门的玄关,把原有的窗户拆除,达到对称通透修饰效果。简约现代的金属中式造型,让雕塑枯枝格外有自然生机的意境。
镂空木色屏风,圆拱垭口,现代金属质感的八角顶面造型,蕴含着中式和现代的艺术气息。新美式家具的融入,协调出了与众不同,不在千篇一律新中式风格,中西文化互补结合,让生活不再客观与压抑。深蓝和浅蓝色的呼应显得空间的深动感。大面积的固定透明玻璃,享受着户外每一缕阳光的普照,不错过每一个季节的风景。
窗外没有城市般的喧嚣,帘外流水潺潺,春意阑珊。
水泥雕塑枯枝的朴素、寂静、自然……如同禅意一样,可意会不可言传。放上绿植有寒剪玉兰花白首的意境。
通透的衣帽间,实木木色柜门加上金属线条造型,让新中式的风格更有现代的质感。
小孩房用了浅灰色墙纸为基底,用深灰色和深咖色做铺垫,薄荷绿做点缀,使空间多了一份成熟。新美式家具简约线条融入现代空间显得更加有质感。以灰色延伸致卫生间的 Interceramic 灰色布纹砖,形成空间的连贯性。
三楼小孩卧室
小孩房用了蓝灰色墙纸为基底,深蓝色做点缀,让人稳定,独立,稳定。透过飘窗上固定大面积玻璃,蓝色的天空让空间多了一份向往。
以梦为马 不负韶华
客服
消息
收藏
下载
最近





























