查看完整案例


收藏

下载
深圳星河吉酒店·臻品之选座落于深
圳市龙岗区,由星河地产投资建设,占地面积约7000㎡。建筑功能上分为酒店及公寓两部分。整体设计遵循着“少即是多”的原则,用最简单的设计手法、最基本的设计元素建造成含蓄精致的现代景观空间。
没有繁杂的装饰,
却充满力量与生机,让场地重塑新生。
△原场地现状
原场地空间功能感较弱,且材质样式平均单一,没有明显的边界划分,景观效果平淡仪式感不足。
设计根据使用需求与最新现状条件将酒店空间巧妙划分,实现尊贵经典与自然简约的穿插相融。
HOTEL
ENTRANCE
# 酒店入口空间
星光熠熠的落客区
低调精致的迎宾体验
到达酒店入口,迎接宾客的是尊贵大气的镜面雕塑水景,营造出别致的视觉焦点。灯光融进水中,如同跳动的点点明星,又宛若欢快的迎宾精灵,吸引宾客驻足。
铺装使用水冲面芝麻黑与拉丝面铜条两种不同材质交替,色彩与质感的强烈对比,加强入口落客区的独特性,体现低调精致的品质感
。
△主入口迎宾水景大样图
STREET
DISPLAY
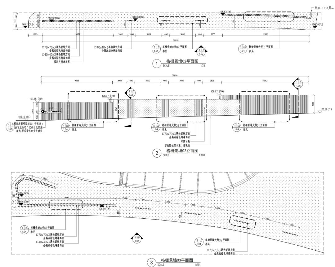
# 展示面空间
"刚柔并济”,光影谐趣
成为场地最深刻的记忆
利用纵向线条在视觉上提升展示面的大气感,加强空间的尊贵气质。主景墙材质使用“刚柔并济”的景观效果,规则的
绿篱和镀锌钢玫瑰金饰面格栅景
墙利用对比的手法产生独特的视觉效果。光影谐趣,虚实皆有,通过孔隙,一缕阳光洒落,成为场地最深刻的记忆。
隔城市喧哗于外,内深不知几许
△展示面格栅景墙大样图
GREEN
SHADE
# 绿荫清闲处
芳草鲜美,落英缤纷
植物传递出美好希翼
植物设计以生态自然为总体理念,打造
意境之美。层次丰富的植物配置
形成精致隽丽的形象展示。路过其中,微风轻拂、树叶、花瓣、小草随风摇曳,通过植物传递硬质向柔软、城市向自然、浮华到纯真的美好希冀。
------------------------------------------------------------
项目名称:深圳星河吉酒店·臻品之选
项目地址:深圳市龙岗区
项目规模:7000㎡
竣工时间:2021.7
业主单位:深圳市星河房地产开发有限公司
方案/施工图设计:深圳市宏瑞园林景观有限公司
设计团队:
洪浪、Lerk、梁智聪、蔡信鹏、王雅俐、唐丽萍、艾仙、魏玉敢、付鹏、杨兴权、吴林蔚、张嘉怡
摄影:舒果
客服
消息
收藏
下载
最近





















