查看完整案例


收藏

下载
整个改造项目打造了一条“北京隧道”,穿越历史,穿越未来,在场地中给人以强烈的历史感以及科技感。隧道在重工业建筑中电光火石般穿梭,形成新与旧的强烈对比是项目最显著的空间特征。建筑风格以及室内空间设计依旧延续强对比的设计手法,保持原有建筑的旧与新建建筑的新。
北京 伟大的城市从不缺少IP
点亮 成就大IP,不可缺少的大话题
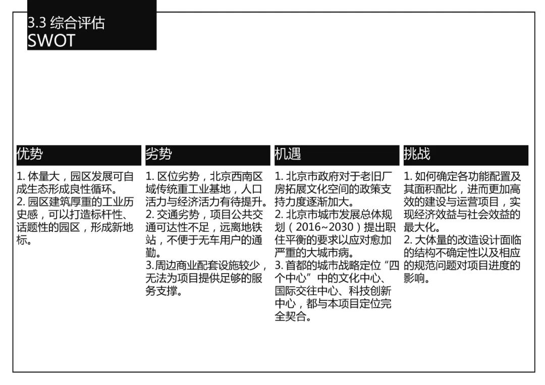
研究 背景/现状/评估/案例/定位
设计 策略设计/场景设计/空间设计
1 北京
伟大的城市从不缺少IP
NEXT?
10年后,中国人最缺什么?
Double H
健康Health & 快乐Happiness
NEXT
北京文娱IP
北京二通厂
下一站北京文娱IP
2 点亮
成就大IP 不可缺少的大话题
北京隧道
1958-2018——一条穿越新中国历史通往未来的时光隧道
机 械-文 娱——一条历经重工业迎来科技时代的娱乐隧道
3 研究
背景/现状/评估/案例/定位
4 设计
策略设计/场景设计/空间设计
【北京】北京市东城区东四九条88号共享际
【上海】
上海徐汇区新乐路134弄2号新乐优客工场
【成都】成都市锦江区月季街268号1011室
010-86093604
客服
消息
收藏
下载
最近
















































