查看完整案例


收藏

下载
QI YAN DESIGN
柒颜设计
residential拾樂August 29th. 2021
Copyright©QI YANDESIGN
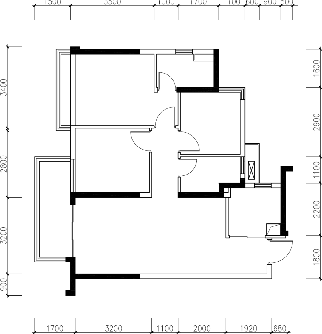
户型:两房一厅 面积:90
地区:南宁
| 住 宅 心 感 |世界突然喧嚣了起来。他们说,简单的最高境界是自由,我开始同样践行,生活规则。
食髓无味。
其实,偶尔也会想,不务正业,有模有样的喜欢温柔,和,我自己。| 平 面结 构 呈 现|
| 平面布局呈现 |
| 空 间 效 果 呈 现|
01 客厅
近期两年开始有许多人践行极简主义的概念。强制让自己选择简单的事物,但我想说,在这个纷纷扰扰的世界,不需要必须践行许多理念。不需要丢掉什么物品,或者做哪件事才能达成。但质重于量的生活,才是达成简单生活与精神的必需品。比如一套高质量的住宅,就可以开启你的精彩生活。Life is simple.
02客厅
空间以简约色调传达安宁舒雅的气质,自然光线倾泻般流露出来,形成错落的光影效果。一整个空间全部采用了无主灯设计,好的灯光绝对是提升家居高级感的直观因素。摒弃传统主灯,结合了设计师款的吊灯,增加空间层次感。大部分的直角让这个空间更加有秩序。而坐落在窗口边的沙发别具一格,下陷感单人沙发实木加藤编的设计,兼具美感与实用,质朴中不失雅正。是东方精神与设计的完美结合,是快节奏下对宁静生活向往的产物。正中放置电子壁炉,现代科技不止为生活上带来便利,像这款正是满足了人们需要的氛围感与情调。温暖我们的内心世界,在这种氛围下,只想静静窝在沙发上享受曼妙时间的流动。
03 厨餐
空间以简约色调传达安宁舒雅的气质
可以发现,客餐厨融为一体。做到巨大开放式的空间,岛台与餐桌也巧妙结合在一起。不仅一人的时候怡然自得,也可以做到多人同时用餐时开阔放松。智能一体化的家居,冰箱烤箱都做了嵌入式的设计,视觉线条更流畅也给生活带来更好的体验。
04 主卧
主卧里包含着多种功能区,除了卧室的作用,还兼具书房与衣帽间。落地式的床在使用感上多了一份安全舒适。让我们做简单的事情,休憩只是为了休憩。一旁的褶皱肌理挂画给细节之处更加质感,不再居于一个平面,让艺术不再蜗居。工作学习区域,置物架矗立在旁简约实用。在这里,你可以井然有序的安排好任何事情。桌的百叶窗可以调控各个方向的光源,完美解决采光问题。清晨冲一杯咖啡发送一封邮件,转过身你就可以打开你的衣柜安排今日的穿搭。
衣帽区
05书桌工作学习区域,置物架矗立在旁简约实用。在这里,你可以井然有序的安排好任何事情。桌的百叶窗可以调控各个方向的光源,完美解决采光问题。清晨冲一杯咖啡发送一封邮件,转过身你就可以打开你的衣柜安排今日的穿搭。
06次卧
木质地板温和有质感,阳光暖洋洋的撒在各处,一切好像都是惬意的样子。
抽象挂画给房间带来生机,一切简单明了。
07卫浴
映入眼帘的是墙面与吊顶颜色统一干净,不规则纹理在上面分布,提升空间质感与丰富的整体视觉。
主色调只有两种,观感统一。
依次为洗漱区,马桶,淋浴区,动线流畅而实用。
墙面纹理素雅不失格调,营造出一种侘寂风与雅致的美。
洗手台规整敦厚,细节之处还放置了一组陶罐,与整个住宅呼应。
这不止是一种装饰更是一种格调与情怀。
巧妙的干湿分离沐浴门的玻璃材质让视觉上更为通透开阔。
淋浴室踏板与凹槽,高低层次使得排水通畅。
冰雁15777108318
公司地址
扫码关注我们
往期作品
说说你的真心话,喜欢就点赞
客服
消息
收藏
下载
最近































