查看完整案例


收藏

下载
当人们开始专注于生活品质、审美价值观和精致生活态度,终于有机会并驾齐驱,来更好的演绎一朝一夕。
随着灯光开启,卸下一天的疲惫。再加上一句“小爱同学,关上窗帘”,宁静轻松,尾音轻扬。
业主是一对年轻夫妻加一个孩子,老人偶尔过来居住。男主人在银行工作,女主人是政府公务员,对生活品质要求较高,喜爱轻奢风格,故本案运用了现代的设计手法并搭配轻奢格调的家具,来满足女主人的喜好,同时也不会显得浮夸与繁琐。
设计中使用了一些金色的生活用品和器具,金属的奢华感与木质及大理石结构完美地融合在一起,奢华但又不突兀,创造了一种空间的平衡。
家是能给每个成员提供各种轻松愉悦趣味的生活区域,既要有独立性,也要有互动的氛围。所以设计师在本案的空间处理上,打破了常规的模式,保证在独立的基础上又能开放聚合,把一个人的幸福变成三个人的快乐。
极具现代风格的开放式厨房,使得客餐厅更加通透明亮。通过线形灯与点光源结合,并搭配灯具的艺术造型及富有质感的材质,为业主一家提供了精致品味的生活氛围。
书房作为阅读、书写以及业余爱好、研究、工作的空间,使其在家庭环境中处于一种独特的地位。推拉门的设计让空间既有独立性又融合了互动的可能性。当钢琴的旋律从指尖传来,让人顿时抛开世事,享受此刻宁静的愉悦。
干净整洁源于储物与收纳,本案在设计中巧妙地规划了多出储物功能柜体及造型收纳柜,将收纳隐藏在内,把原有户型的大空间优势体现得淋漓尽致,同时给大部分公共空间的复合功能留有足够的位置。
原始户型中公卫的大门直接对着餐厅,为了增加它的私密性,设计师在过道处设置隔断,并在增加收纳与造型的同时,让孩子在出入房门之际更有安全感。
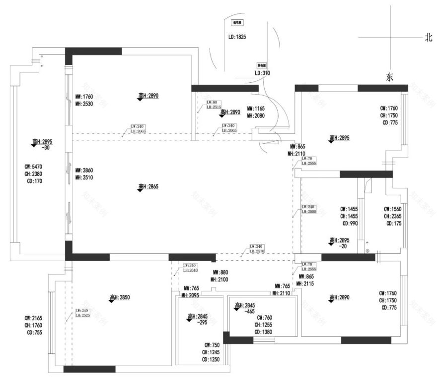
▲ 原始结构图 /Original structure drawing
1. 房屋层高近 2.9m,视野宽阔
2. 阳台空间很大,可做多功能用途
3. 客餐厅位置通透明亮
4. 厨房空间偏小,可打通设备平台,做开放式
5. 主卧收纳空间不足,可通过改造主卫墙体,增大衣柜面积
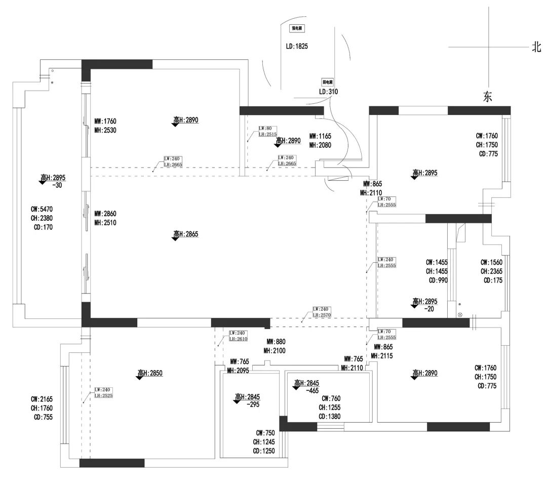
▲平面布置图/Floor plan
项目名称 / 家的时光
项目地址 / 桂林市秀峰区大龙湾
项目类型 / 居住空间
项目面积 / 124㎡
设计单位 / 斑马設計事务所
拍摄单位 / 潘智仁摄影工作室
主笔设计 / 肖伟
落地配合单位 / 西克曼全屋定制家具
设计师简介 /About designer
肖伟 斑马设计事务所
设计理念:去繁为简,从生活中寻找事物的关联,做有温度的设计。
所获荣誉:
2020-2021 年度 40UNDER 40 中国(广西)设计杰出青年
2020 年度中国設計【新桂系】設計大奖赛 公共空间组 优秀奖
2019 年度中国設計【新桂系】設計大奖赛 商业空间组 铜奖
2019 年度中国設計【新桂系】設計大奖赛 陈设设计组 银奖
2019 年度中国設計【新桂系】設計大奖赛 商业空间组 优秀奖
2018 年度广西第九届 IDOL 锋范奖 酒店空间优秀奖
2018 年度广西第九届 IDOL 锋范奖 商业零售空间 优秀奖
关于我们 /About us
联合创始人:韦建(中)、农滨瑜(左)、肖伟(右)
公司简介 /Company profile
斑马设计事务所,成立于 2017 年。组建以来,我们一直秉承着“以原创设计为驱动力,打造更具有价值的先锋设计”为设计理念,且与国际设计潮流接轨,不断的探索未来设计的可能性。
斑马设计事务所是不断力求创新和突破的团队,通过近几年来的运营和所做的案例,已经助力多家企业和商业空间实现更好的商业价值!我们未来将以更全面的设计方式服务于空间所带来的环境、园林、居住及商业项目范畴的所需企划,与人文理念结合,打造具有代表性的设计产品。
Zebra design, founded in 2017. Since its establishment, we have been adhering to the design concept of "creating more valuable pioneer design driven by original design", and in line with the international design trend, and constantly explore the possibility of future design. Zebra design firm is constantly striving for innovation and breakthrough team, through the last few years of operation and do the case, has helped a number of enterprises and commercial space to achieve better commercial value! In the future, we will use a more comprehensive design approach to serve the needs of the environment, landscape, residential and commercial projects brought by the space, and combine with the humanistic philosophy to create representative design products.
所获荣誉/Received the honor
2020 年度第十一届 IDOL 锋范奖八个作品入围获奖
2019 年度金堂奖(商业空间)杰出作品
2019 年度金堂奖(餐饮空间)杰出作品
2019 年度艾特奖(餐饮空间)优秀作品
2019 年度中国设计【新桂系】设计大奖赛商业空间组金奖
2019 年度中国设计【新桂系】设计大奖赛商业空间组银奖
2019 年度中国设计【新桂系】设计大奖赛商业空间组铜奖
2019 年度中国设计【新桂系】设计大奖赛软装设计组金奖
2019 年度中国设计【新桂系】设计大奖赛软装设计组铜奖
2019 年度中国设计【新桂系】设计大奖赛家居空间组银奖
2018 年度金堂奖(办公空间)优秀作品
2018 年度中国设计【新桂系】设计大奖赛办公空间组银奖
2018 年度中国设计【新桂系】设计大奖赛酒店空间组银奖
2018 年度广西第九届 IDOL 锋范奖办公实景类铜奖
13517833304 肖先生
18977323007 农女士
地址:桂林市秀峰区红岭路 20 号 17 栋(原空压机厂内)
客服
消息
收藏
下载
最近































