查看完整案例


收藏

下载
依托 270 度全方位环湖景观视野,改造项目在原有的建筑体量之上置入多级白色切片,形成从湖面到天空连续的漫游系统,串联起多级观景平台,带来步移景异的立体观景体验。同时,建筑的室内外空间互通,以特色功能引入为城市创造活力,建成后成为金海湖观景休闲的好去处。
Relying on a 270-degree panoramic view around the lake, the renovation project placed multi-level floating white slices into the original building. The continuous roaming system from the lake to the sky contributes to a steric viewing experience. The indoor and outdoor spaces communicate with each other, creating vitality for urban space with its characteristic functions. It is hoped to be a viewing and leisure place for Jinhai Lake.
▼项目概览
Overall view©章鱼见筑
▼建筑外观,Exterior view©章鱼见筑
▼上海之鱼整体鸟瞰,Overall view of Jinhai Lake©章鱼见筑
项目坐落于奉贤区上海之鱼环湖公园内,占据了重要的景观位置。项目包括坐拥 270 度环湖景观的 S4 栋,以及沿湖堤路的 S3 栋和 S2 栋。设计采用分步分级的改造策略,对朝向湖面的 S4 栋采取基于原有结构的轻度介入的改造策略,对局部空间进行重点改造;对于正在运营中的 S3 栋及 S2 栋则进行外立面整治,从而形成环湖整体风貌。
The project is located in Jinhai Lake Park in Fengxian District, occupying an important landscape position. The project includes Building S4 with a 270-degree view, and Buildings S3 and S2 by Hudi Road. The design adopts a step-by-step and grading renovation strategy. For building S4 facing the lake, a light intervention strategy based on the original structure is adopted, and certain local space is mainly reconstructed. For S3 and S2 in operation, the exterior facade is renovated to form the overall style of the lake.
▼年丰公园视角,View from Nianfeng Park©章鱼见筑
▼整体俯瞰,Aerial view©章鱼见筑
▼总平面图,Master plan© 原作设计工作室
改造前,S4 栋是一座四层的商业设施,朝向湖面的方向封闭而严肃,色彩怪异。改造着眼于景观与观景的关系,将建筑立面打开,缩小局部的室内空间,留出朝向湖面的观景平台,在朝向湖面的方向“插”入了七片白色切片。这些切片处于不同的高度层,有不同方位和不同角度。有的切片是通过延长建筑原有的平台悬挑出来的,有些以倾斜的姿态插入到原有的建筑空间体系中。建筑顶部的切片从原有结构中倾斜悬挑出来,悬挑距离达 10 米,成为整个系统的制高点。借助这些白色的切片,一条独立于建筑室内空间之外的漫游路径形成了。游览者可以从底层出发,沿着蜿蜒的路径,无阻碍地攀登这座有趣的湖畔建筑。这条白色切片形成的路径串联起了各个高度差的功能空间,也将一个个孤立的观景平台连为一个整体。
▼左:沿湖视角-改造前;右:贤芦视角-改造前© 原作设计工作室 Left: View by the lake (before renovation); Right:View from Xianlu (before renovation)
Building S4 was once a four-storey commercial facility. The facade with strange colors was enclosed towards the lake. Focusing on the relationship between the landscape and the view, we opened the building facade and reduced part of the interior space to create several viewing platforms to face the lake. After the renovation, seven white slices towards the lake are plugged into the old building. These slices are at different altitudes, with different orientations and different angles. Some of the slices are cantilevered by extending the original platform of the building, and some are newly inserted into the original architectural space system with an inclined attitude. The slice at the top of the building is inclined and cantilevered from the original structure. The cantilever distance reaches 10 meters, which becomes the commanding height of the whole system. With the help of these white slices, a roaming path independent of the interior building space is formed. Visitors can start from the base of the building and follow the winding path to climb this interesting lakeside structure without hindrance. The path formed by those white slices connects all of the spaces at different altitudes, as well as connects isolated viewing platforms as a whole.
▼沿湖视角-改造后,View by the lake (after renovation)©章鱼见筑
▼贤芦视角-改造后,View from Xianlu (after renovation)©章鱼见筑
▼形态生成分析图,Generation analysis© 原作设计工作室
① Open the facade facing the lake, demolish the local structure, and form an open public space. ② In line with the 270-degree view around the lake, insert seven slices with different heights and orientations. ③ The path spreads along slices, forming a steric roaming system from the lake to the sky. ④ Integrate landscape from the building to the lake.
▼白色切片,White slices©章鱼见筑
各个层面的功能空间都在临湖面拥有一片展开的景观平台,平台之上远眺,湖面景致尽收眼底。在白色切片之上蜿蜒爬升的阶梯与平台,穿插在建筑原有的框架体系中,交错的空间逻辑带来自发生长的多样性,提供丰富的空间体验。
The functional space at all levels own a landscape platform towards the lake. From the platform, you can have a panoramic view of the lake. The roaming system based on white slices is interspersed with the original building streamline system, forming a unique crossing experience. The interlacing of spaces brings diversity and forms a rich spatial experience.
▼绽放的白色切片,Blooming white slices©章鱼见筑
▼二层切片,Slice on the 2nd floor©章鱼见筑
▼三层切片,Slice on the 3rd floor©章鱼见筑
▼四层切片,Slice on the 4th floor©章鱼见筑
漫游路径延伸到屋顶,在屋面形成一片被湖景环抱的活动空间。屋面上突出的设备和管井都被小心地隐藏起来。起翘的屋面,错落的平台以及蜿蜒的路径提升了屋面空间的丰富度和功能性,从而能够触发更多积极的交往和活动。
The roaming path stretches to the roof, leading to an activity space surrounded by the lake view. Equipment and tube wells protruding from the roof are carefully concealed. The raised roof, staggered platforms and meandering paths enhance the richness and functionality of the roof space, which trigger more positive interactions and activities.
▼屋顶的白色切片,Slices on the roof©章鱼见筑
▼漫游路径延伸至屋顶,Roaming path stretches to the roof©章鱼见筑
▼屋顶平台,Roof terrace©章鱼见筑
通过白色切片和漫游路径的置入,建筑与周边场地和环境产生了联系,建筑的各个高度层和屋顶产生了互动。原本封闭孤立的状态被打破了,建筑成为景观的容器,同时也成为金海公园最重要的视觉焦点。
With the placement of white slices and the roaming path, the building is well connected to its site and surrounding. Different altitude levels interact with the roof. The original closed and isolated state has been broken, and the building has become the container of the landscape and the most important visual focus of Jinhai Park.
▼绽放的白色切片,Blooming white slices©章鱼见筑
建筑的北侧呈现退台的形式,改造过程将切片的元素向北边拓展,形成朝向室内的微型广场和看台,原有建筑的红白表皮被白色的发纹铝板和清水混凝土切片所取代,形成一体化的整体形象与多样性的空间体验。
The north side of the building is in the form of decreasing layer by layer. The feature of slices is expanded to the north to form a interior square and a stand. The red and white skin of the original building was replaced by white patterned aluminum plates and fair-faced concrete slices, forming an overall image and diverse space experience.
▼北侧广场改造前后对比,north square (before and after renovation)© 原作设计工作室©章鱼见筑
沿湖堤路的 S3 栋及 S2 栋为正在运营中的婚庆公司大楼和轻奢酒店,以外立面改造为主,期望改造后能与 S4 栋形成整体的视觉效果。改造后,三栋建筑的立面构成了连续延展的视觉系统:横向线条扭转变异,分离出翻转的曲面形态,如同水上的白色波纹。
Buildings S3 and S2 along the Hudi Road are operated by a wedding company and a light luxury hotel. Its renovation mainly focuses on the exterior facades with the expectation to form a unified visual effect with Building S4. After the renovation, the facades of the three buildings constitute a continuous visual system: the horizontal lines are twisted and mutated, and the inverted curved surface forms are separated, like white ripples on the water.
▼沿湖堤路效果,View along Hudi Road©章鱼见筑
▼扭转的立面,Twisted facade
©章鱼见筑
▼项目模型,Project model photos
© 原作设计工作室
▼总平面图,Master plan
© 原作设计工作室
▼二层平面图,second floor plan
© 原作设计工作室
▼屋顶平面图,roof plan
© 原作设计工作室
▼东南立面图,southeast elevation
© 原作设计工作室
▼西南立面图,southwest elevation
© 原作设计工作室
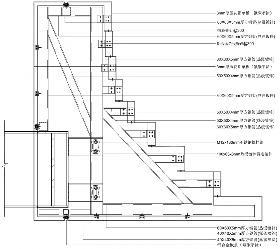
▼曲面幕墙节点,Detail of curved curtain wall
© 原作设计工作室
项目名称:绿地上海之鱼商业项目改建
项目业主:上海绿地奉翔置业有限公司
主创设计单位:同济大学建筑设计研究院(集团)有限公司 原作设计工作室
主创建筑师:章明,张姿,丁纯
设计团队:丁阔,林佳一,王祥,岳阳,郭璐炜,吴炎阳(实习)
深化设计单位:上海城乡建筑设计院有限公司
建筑设计团队:焦莉,赵晨,刘聪,彭军
结构设计团队:马怡文,毛杰
机电设计团队:丁杨兵,盛以军,陈小荣
项目地址:上海市奉贤区湖堤路 388 弄
建成时间:2021 年
建筑面积:9758.6 平方米
摄影:章鱼见筑
摄影师网站:
视频:章鱼见筑,原作设计工作室
Project Name: Commercial renovation project of Greenland Group by Jinhai Lake
Project Owner: Shanghai Greenland Fengxiang Real Estate Co., Ltd.
Lead Design Unit: Tongji Architectural Design (Group) Co., Ltd. Original Design Studio
Lead Architects: Zhang Ming, Zhang Zi, Ding Chun
Design Team: Ding Kuo, Lin Jiayi, Wang Xiang, Yue Yang,Guo Luwei,Wu Yanyang(trainee)
Deepening Design Unit: Shanghai Urban&Rural Construction Designing&Research Institute
Architectural Design Team: Jiao Li, Zhao Chen, Liu Cong, Peng Jun
Structural Design Team: Ma Yiwen, Mao Jie
Electromechanical Design Team: Ding Yangbing, Sheng Yijun, Chen Xiaorong
Location: Lane 388, Hudi Road, Fengxian District, Shanghai
Year : 2021
Area : 9758.6㎡
Photographs : ZY Architectural Photography
Photographer Website:
Video:ZY Architectural Photography,Original Design Studio
客服
消息
收藏
下载
最近


































