查看完整案例


收藏

下载
前言
自从奥姆斯特德将乡村景色引入中央公园后,田园牧歌式的自然风光便一直是公园的主要面貌。尽管就区位而言,公园位于城市内,但其与城市的关系便一直处于微妙尴尬的地位,150年来融入城市的努力恰恰表明了城市-公园二元论的普遍性。众多设计师进行了很多改善尝试,但几乎都停留在设计策略层面,40年前屈米和库哈斯的拉维莱特公园却是一个例外,试图从根本上质疑城市-公园二元论,因此也成为现代公园史上少数可以称为杰作的作品。这是几年前指导研究生
谭敏洁和
王韵双同学
的案例分析和谭敏洁
以此为基础
撰写的论文,虽显稚嫩,但迈出了研究的第一步。
———郭巍
1 引言
回顾历史,城市与公园的关系处于一个不断变化发展的过程中。从第一座城市公园的出现,到奥姆斯特德一系列城市公园建成、早期城市理论蓬勃兴起的这段时期,城-园二元化的观念一直占据主流地位。随后,20世纪下半叶以来城市理论的革新引发了人们对城-园二元论的质疑,城市理论的新思潮成为城-园新关系出现的萌芽。而到了20世纪80年代拉维莱特公园建成后,才出现了城园统一的新关系。通过梳理这段历史过程的公园实例与城市理论,反思城-园二元论的形成过程,挖掘城-园关系变革的内在逻辑,对我们更好的把握城市与公园的发展脉络有重要作用。
2 城市与公园关系变革的背景
2.1城市与公园的二元论
19世纪英国城市工业快速发展,城市人口的居住条件极度拥挤局促,居住区脏乱不堪,病害蔓延[1]。英国伯肯海德公园作为世界上第一座城市公园孕育而生,它试图通过创造一个隔离城市的自然乌托邦来改善这种问题。与此同时,它也开创了在城市中建造公园的先河。然而,直到奥姆斯特德的一系列园林建成后,城市公园才真正在世界各地蓬勃发展起来。从纽约中央公园、布鲁克林的希望公园再到波士顿的“翡翠项链”,奥姆斯特德一系列城市公园建设的巨大成功为世界的城市公园设计提供了一个范式,同时也为城市与公园的关系奠定了基调。奥姆斯特德建议在公园周围种植大量树木以便将“公园”与“城市”完全隔离开来,同时强调“在公园里,城市不应该出现”,他重视自然的公园设计与规划理念隐含着他有所保留的反城市思想倾向[2]。在他看来,公园与城市是二元互相对立的。
而20世纪早期的一系列城市理论又不断的强化了这种城-园二元对立的观念。1930年勒柯布西耶提出了“阳光城市”,希望把城市功能集中到高楼大厦,以此将地面空间释放出来作为空地和公园式绿地,这种将城市功能与绿地、公园完全分离的设想实质上就是城-园二元化观念的体现;赖特于1935年提出“广亩城市”理论,他主张将城市疏解分散在广阔的田野、乡村中,依靠先进的交通体系来相互沟通。这种思想依然简单的将城市和自然对立开来,充当自然的田野、乡村无异于一种更大尺度的隔绝城市的乌托邦与避难所。总而言之,奥姆斯特德式的一系列城市公园实例和20世纪早期的城市理论使得城-园二元论逐渐形成并且深入人心。
2.2城市理论中的新思潮
在早期的城市理论影响下建成的现代城市暴露出了许多问题,这促使着城市理论的革新和发展。20世纪后半叶,城市理论出现了诸多新思潮,而这些城市理论的新思想同时也在促发着城-园关系的变革。
简·雅各布斯在1961年出版的著作《美国大城市的死与生》中提出了许多发人深省的新观点。她强调高密度和多样性会给城市带来安全与活力,而被大家认为是城市避难所的公园反而可能会成为人尽皆知的危险地带。她认为,城市最重要的公共区域在于街道,而城市的安全无形中被街道居民所形成的“安全眼”所保护着,一旦这种“安全眼”缺失,这个缺少眼睛监视的公共地带就可能变成犯罪频发的危险丛林。而许多与城市隔绝的公园往往就是因为缺少了监视的眼睛,才使得它们在夜晚或是人少的时段成为了抢劫、暴力等犯罪的高发地。
如果说简·雅各布斯通过对城市活力的解读从侧面揭露了公园与城市相隔绝所带来的问题,那么克里斯托·弗亚历山大则进一步的用系统论的观点告诉人们公园与城市的密不可分。他在1968年的著作《城市并非树形》中论证了城市系统复杂性,他认为城市应该是一种半网络结构,而非树形结构。这种半网络结构强调组成城市的各个单元小系统之间的交叠和复杂关联,而非人们所认知的各个小系统各自独立所呈现出的树形结构。公园作为城市中一种重要单元,应该与城市的其他内容相交叠,呈现半网络结构(图1)。
图1 两种思想所理解的城市结构(谭敏洁绘制)
可以说,20世纪下半叶的这些城市理论的新思潮对城-园二元论造成了巨大的冲击,为城-园新关系的出现注入了强劲动力,成为了新关系出现的萌芽。
3 拉维莱特公园与城-园新关系
在新的城市理论影响下,屈米、库哈斯等建筑师完成了他们各自的理论著作,
而拉维莱特公园竞赛则是他们理论思想的设计实践。他们二者的竞赛作品都试图探索一种新的城-园关系,而屈米的拉维莱特公园作为这种新关系的最终建成实例,挑战了园林和城市分离的传统,建立了新的秩序。
3.1 拉维莱特公园设计竞赛
拉维莱特曾是一个屠宰场,1982年的国际竞赛,举办方要求把它建为一个 “21 世纪新型城市公园”。竞赛标书中指出“在过去的30年里城市开放空间已经变成了缺少社会功能和缺乏创造性想法的绿色空间” [3],要求公园不能再是缺乏吸引力的简单绿地,“目的是……更新城市公园及其在城市的角色的概念……” [3]。这些要求表明,曾经作为园林典范的奥姆斯特德式的城市公园将被颠覆。公园还是公园,但其在城市中扮演的角色要被重新确立了[4]。最终,建筑师伯纳德·屈米的方案在这次竞赛中获胜(图2)。
图2 屈米的拉维莱特公园竞赛方案初稿(引自L Baljon.Designing Parks : an examination of contemporary approaches to design in landscape architecture[M].Prof.1992)
3.2 屈米拉维莱特公园设计构思
屈米的主要设计思维和设计手法来源于他的《曼哈顿手稿》。此书最初来源于屈米1981年在一个画廊展览中的画作,这些作品试图将建筑表现从传统的形式中解脱出来,转而表现出空间与用途的复杂关系,其中暗含的喻意与20世纪的城市有关。
《手稿》共分为四章,分别是“公园”、“街道”、“塔”、“街区”,它们可以被理解为来自都市、电影和其他领域的观察员的一次建筑解读,针对了分裂、矛盾、缺乏一致性而且可以相互置换的当代城市。《手稿》一书中的第四章的“街区”把空间、运动、事件抽象出来,打破它们后又用“蒙太奇”手法重新建立,最终形成拉维莱特公园竞赛方案设计中著名“点-线-面”层叠系统。点对应空间,线对应运动,面对应事件,他将建筑学悖论关系中所蕴藏的一种分裂的、变化的和不稳定的倾向作为他的策略:通过三个分裂自治的点、线、面叠加的方式创造出意想不到的戏剧冲突,并试图在这种冲突中创造意外的空间效果,为游客提供出乎意料的体验。 这便是控制场地设计结构的“点-网”结构的由来,屈米保留控制线,用间距120m的网格将场地分解,把功能用叠层的方式布置在场地中(图3)。
图3 屈米《曼哈顿手稿》设计构思(王韵双绘制)
3.3 拉维莱特公园与城-园新关系
屈米设计的拉维莱特公园方案满足评委对“21 世纪新型城市公园”的设想,与此同时,它的建成也引发了巨大的争议。授业于建筑协会的英国建筑师皮尔斯·高夫宣称“地狱也就是这般模样;一个用荒谬的想法否定自然乐趣的地方;一个下班的时候比上班的时候更机械化的地方[5]。”人们对传统公园概念的认知被颠覆,拉维莱特公园完全融合在城市之中,公园里有城市建筑,城市功能和内容紧密的融入进了公园(图4)。屈米批判了现代主义二元论,力图摆脱一种既有的范式,而采取了一系列分裂建筑学的策略[6]。他将建筑学悖论关系中所蕴藏的一种分裂的、变化的和不稳定的倾向作为他的策略:通过三个分裂自治的点、线、面叠加的方式创造出意想不到的戏剧冲突,并试图在这种冲突中创造意外的空间效果,为游客提供出乎意料的体验。
图4 拉维莱特公园与城市完全融合(谭敏洁改绘,底图引自dVJRT Van .Tracing the development of contemporary park-city relationships: Parc de La Villette and Parc André Citroën[J]. Biology Open . 2012)
屈米用自己的建筑理论让公园通过分裂和解构的方式重组,创造出与传统园林截然不同的效果,他离经叛道的设计手法打破了旧秩序,建立了公园与城市的新关系。这种新关系有三点特征:
首先,城市与公园的紧密融合丰富了公园内容。将城市和公园作为一个整体来看待,把城市建筑引入公园,也把城市的活动、事件和内容引入公园,为公园带来了丰富的体验,同时也给城市带来了新的活力。
其次,减少了城市的“真空区”以维护城市安全。传统公园简单的强调和模仿自然渐渐的使公众尤其是中青年人群失去兴趣,公园的活力在逐渐衰退。这种衰退会使得公园周边的地带形成一个滋生犯罪的“真空区”,因而通过把公园融入城市,让公众在进行其他活动时也不自觉的使用到公园,可以为公园带来“安全眼”网络,从而减少这种“真空区”。同时,屈米认为公园在晚上也应该开放,而且要有美丽的夜景。大量的夜间照明会吸引人气,从而避免公园成为各种犯罪的滋生地。
最后,灵活的空间结构使得公园能适应现代城市的快速变化。随着后工业化时代的到来,人员、物品、信息的聚集和流动使得城市形态变得愈加庞大、混杂和易变[7]。屈米希望通过公园弹性的空间结构来适应日新月异的城市活动、事件和内容,这种结构在屈米的设计中主要通过“点、线、面”系统组成的景观网络来控制(图5)。在弹性网络结构的控制之下,城市的改变不仅不会造成公园格局的破坏,反而可以通过网络结构的延伸,去控制城市空间,修补破碎的城市空间。
图5 拉维莱特公园点、线、面景观网格(王韵双绘制)
3.4 库哈斯拉维莱特公园设计构思
雷姆·库哈斯在这次竞赛中排名第二(图6)。早在竞赛前,库哈斯就在他的著作《癫狂的纽约》中对城市进行了独特的解读。他在书中对城市摩天大楼的话题进行了研究:摩天大楼在垂直空间上可以不断延伸,创造了各自独立的楼层,楼层的均质和分离让每层的功能也可以各不相同(图7)。这种空间与功能分离的思想被他引入到拉维莱特公园方案中,他将摩天大楼垂直空间重复延伸的方式转化到水平空间中,试图以一种“条带”系统层次叠加的方式来建立一种可更改、可延伸的景观网络,以容纳多种城市事件、活动,他将这些条带称作“水平的摩天楼”(图7)。
图6 库哈斯的拉维莱特公园竞赛方案(引自L Baljon .Designing Parks : an examination of contemporary approaches to design in landscape architecture[M].Prof.1992)
图7 条带层叠系统的构思来源分析(
王韵双、
谭敏洁改绘,底图引自《癫狂的纽约》及网络)
3.5 " 两个拉维莱特"的比较
3.5.1 叠层系统比较
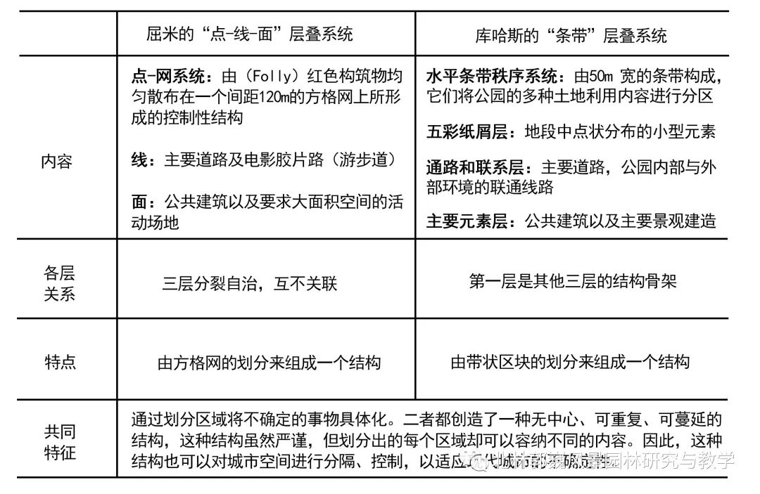
对两者进行分析比较,发现库哈斯和屈米的方案都表现出了对城市与公园新关系的探索以及对城市的事件、内容、及不确定性的关注。两个竞赛方案不约而同地将视野放于都市中来,屈米《手搞》主导的“点-线-面” 层叠系统与库哈斯《癫狂的纽约》提到的“条带”层叠系统有相似的思考结构,也可以对城市空间进行分隔、控制,以适应现代城市的快速变化。(图8、表1)
图8 两种层叠系统图示(谭敏洁改绘,底图引自网络)
表1 两种层叠系统的对比
3.5.2 设计元素比较
前面比较了两者的层叠系统,构造两个方案的设计思维由来以及逻辑,是场地的基础结构骨架。接下来对二者的详细设计内容进行对比(图9)。
库哈斯
在宽度50m的“条带”结构的控制下,库哈斯的“条带”层叠系统主要分为:
1.五彩纸屑层:地段中点状分布的小型元素。
2.通路和联系层:主要道路,公园内部与外部环境的联通线路。
3.主要元素层:公共建筑以及主要景观建造。
屈米
在间距120m的“点-网”结构的控制下,屈米的“点-线-面”层叠系统主要分为:
1.点:由(Folly)红色构筑物均匀散步在间距120m的“点-网”结构方格网上,在场地形成控制性结构。
2.线:主要道路以及“电影胶片路”(串联各类主题园区的游步道)。
3.面:公共建筑以及大面积空间活动场地。
图9 两者总体方案对比(王韵双绘制)
库哈斯的五彩纸屑层与屈米的“点”结构对比发现,两者相对而言有相似的结构,都是利用数学关系来分布点状功能空间(图10)。
图10 五彩纸屑层对比“点”结构(王韵双绘制)
库哈斯的通路和联系层与屈米的“线”结构对比发现,
除了满足场地内部的交通需求外,在场地红线外的南北两侧分别有地铁站,可以发现两个方案都有横跨南北两侧的快速通行道路,使得公园与城市环境发生了关系,不再是孤立的城-园对立(图11)。
图11 通路和联系层对比“线”结构(王韵双绘制)
库哈斯主要元素层及联系节点与屈米“面”结构进行对比
发现,
在平缓的场地上,两者都通过自身营造高差来塑造空间,丰富场地景观体验(图12)。
图12 主要元素层及联系节点对比“面”结构(王韵双绘制)
4 同时期的两种公园——雪铁龙公园与拉维莱特公园对比
与拉维莱特公园同时期建成的雪铁龙公园也是法国城市公园的经典之作,但二者与城市的关系却有很大的区别,探究这种城-园关系的区别需要我们从剖析巴黎城市入手。巴黎城市格局的形成历经了一个历史过程,它事实上受到了法国传统园林深刻的影响。勒·诺特尔对丢勒里花园的改造将卢浮宫西面原本静态的丢勒里花园轴线以绿树成行的香榭丽舍大街的形式延伸出来,这种“轴线延伸”的概念随即成为其后巴黎城市设计的支配性因素[8]。巴黎城市的主轴线便以卢浮宫—丢勒里花园—香榭丽舍大街为基线延伸,一路串联协和广场、凯旋门等诸多城市地标。而随后由塞纳河垂直延伸出的轴线和奥斯曼时期的许多林荫大道逐步与主轴线交接,最终使得巴黎城市呈现出由轴线发散而成的星形放射形态(图13、图14)。
图13 两个园与巴黎城市格局的关系(谭敏洁绘制)
图14 雪铁龙公园与维贡府邸对比(席琦、王韵双绘制)
雪铁龙公园的轴线便是遵循城市轴线生成的,公园主轴线垂直塞纳河,其他空间序列紧随轴线展开。然而,这种对城市秩序的致敬只是让公园的设计语言有迹可循,它事实上还是一个自然的花园,公园本身对城市内容没有更多的涉足。相比之下,从拉维莱特公园中我们更多看到的是对这种城市传统形式秩序的逃离和反叛,是对城市新生命力的一种探索。拉维莱特公园不再遵循城市轴线生成,它的点-线-面系统也不再依附于巴黎旧城的几何秩序,而是诉说着自己的故事(图13)。同时,屈米意识到,现代城市的快速变化使得公园以及公园周围的土地也同时处于变动中。城市的扩展可能会侵占公园或改变公园周边的环境,而这些改变往往会对公园产生不利影响。点-网系统的设计就是为了解决这个问题,这种依靠红色构筑物均匀散布所形成的点阵网络组成了一种新的城市结构,这种结构是无中心、可更改和可蔓延的,不会因为缺少一块土地而变得不完整,也不会因为增加一块土地而不统一(图15)。这种结构为日益破碎化的城市景观提供了一种新的缝合策略。
图15 点-网系统应对城市的不确定性(谭敏洁绘制)
拉维莱特公园始终将视野聚焦于城市,显示出了在巴黎城市单一几何秩序控制之外的生命力,他被认为是景观都市主义的开端。而雪铁龙公园将传统的设计元素和空间结构用当代的材料与方式进行新的演绎,表达了对法国古典园林、城市生活和精神的追忆和致敬,充满复古和怀旧色彩,这个后现代园林的身体里仍然流淌着第一座法国式古典园林的血液[9]。
5 结语
库哈斯曾说,“未来的公园不会是城市中带围墙的花园——城市将成为公园”。拉维莱特公园打破了城-园二元观念,建立了城-园新关系,也为我国城市公园的发展提供了借鉴意义。放眼望去,我国城市公园的设计理论和实践还处于相对滞后的状态,大多数城市公园还是在城-园二元化观念的指导下建设的。然而,在全球化影响迅猛、城市土地资源日益稀缺、城市快速转变和不确定性的背景下,我国城市公园的地位日益凸显,公园不可能再被仅仅当作一个与城市隔绝的乌托邦或避难所而存在了,它应该主动的介入到城市中去,为城市问题的解决发挥新的力量。对于城市生态环境的破坏,城市公园作为城市绿色网络的重要部分,应当充分发挥其修复生态环境,维持城市生态系统平衡的重要作用。另一方面,对于棕地、废弃地等城市新领地,亦或是桥下空间、被浪费的“边角”空地等城市失落空间,公园都可以作为一种织补的手段出现,将破碎的城市空间修补缝合起来,为城市的有机更新和活力的提升起到积极的推动意义。
此文章发表于《中国风景园林学会2017年会论文集》,
在此基础上有较大改动。
作者:谭敏洁,指导老师:郭巍。王韵双同学对本篇文章也做出了较大贡献。
参考文献:
[1] 吴人韦.英国伯肯海德公园——世界园林史上第一个城市公园. 园林. 2000(03):41.
[2] 曹康,林雨庄,焦自美. 奥姆斯特德的规划理念——对公园设计和风景园林规划的超越. 中国园林.2005(08): 37-42.
[3] B. Tschumi.Architecture and Disjunction. Cambridge: The MIT Press, 1996.5.
[4] 理查德•达根哈特,孙凌波.可持续的城市形式与结构论题:屈米和库哈斯在拉维莱特公园. 世界建筑. 2010(01): 85-89.
[5]艾伦•泰特.城市公园设计.周玉鹏,肖季川,朱青模(译).北京:中国建筑工业出版社, 2005. 60.
[6]刘铨.建筑与分裂——屈米的建筑理论与实践概述. 建筑师.2007(01):49-58.
[7] 华晓宁,吴琅.回眸拉•维莱特公园——景观都市主义的滥觞.中国园林.2009(10): 69-72.
[8] 朱雷.从凡尔赛到拉•维莱特——试析两个园的空间构成与巴黎城市的双重脉络.新建筑.2007(01): 97-100.
[9] 郭湧.承载园林生活历史的空间艺术品——解读法国雪铁龙公园.风景园林. 2010(06): 113-118.
客服
消息
收藏
下载
最近


















